Discussion
Loading...

Post

Log in
  • About
  • Code of conduct
  • Privacy
  • Users
  • Instances
  • About Bonfire
dazfuller :rickwhoah:
dazfuller :rickwhoah:
@dazfuller@mstdn.social  ·  activity timestamp 2 days ago

This is truly glorious #AISlop from #Microslop in their "Introduction to Github" course.

I don't know why Tim is working in the opposite direction, but I can see that he never once "morges" his code back into develop, let alone doing it "continvoucly"

https://learn.microsoft.com/en-us/training/modules/introduction-to-github/3-components-of-github-flow

A visual representation of what should be the GitFlow process, showing how changes move from feature branches, to develop, release, and master. The diagram is a mess of arrows with some pointing in the wrong directions, and with multiple AI induced sentences such as "Bugfixes from rel, branch may be continvoucly morged back into develop", and no, that's honestly what is says
A visual representation of what should be the GitFlow process, showing how changes move from feature branches, to develop, release, and master. The diagram is a mess of arrows with some pointing in the wrong directions, and with multiple AI induced sentences such as "Bugfixes from rel, branch may be continvoucly morged back into develop", and no, that's honestly what is says
A visual representation of what should be the GitFlow process, showing how changes move from feature branches, to develop, release, and master. The diagram is a mess of arrows with some pointing in the wrong directions, and with multiple AI induced sentences such as "Bugfixes from rel, branch may be continvoucly morged back into develop", and no, that's honestly what is says

Components of the GitHub flow - Training

Learn to use the components of the GitHub flow
  • Copy link
  • Flag this post
  • Block
wakest ⁂ FOSDEM
wakest ⁂ FOSDEM
@liaizon@social.wake.st  ·  activity timestamp 2 days ago

@dazfuller the Microsoft project manager was tagged on the post on bluesky and he took it down in like an hour

  • Copy link
  • Flag this comment
  • Block
dazfuller :rickwhoah:
dazfuller :rickwhoah:
@dazfuller@mstdn.social  ·  activity timestamp 2 days ago

@liaizon damn! As funny as this is, I love that responsiveness. Could have gone down the "we'll review in due course" route, but impressed that he didn't

  • Copy link
  • Flag this comment
  • Block
Jed Brown
Jed Brown
@jedbrown@hachyderm.io  ·  activity timestamp 2 days ago

@dazfuller
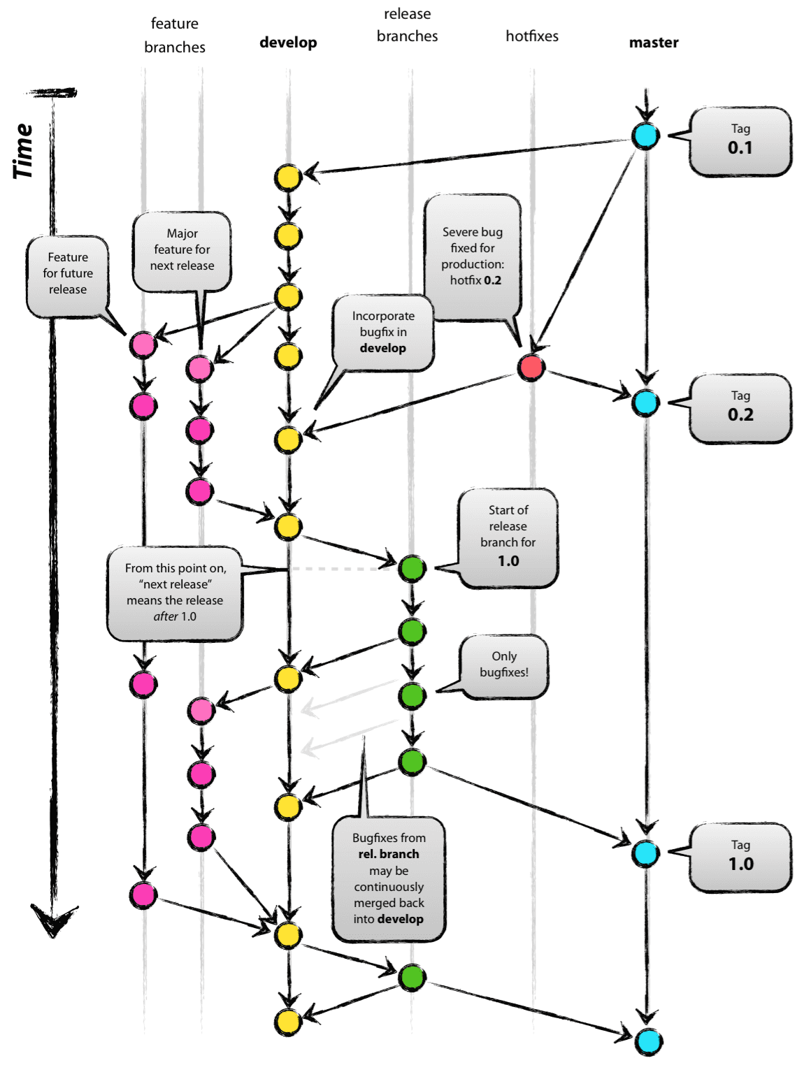
And this is the figure from the 2010 blog post that their machine plagiarized (badly).
https://nvie.com/posts/a-successful-git-branching-model/

Original Git Flow cartoon, Time pointed downwards showing the branching model. In this model, feature branches merge to develop and releases are tagged on master.
Original Git Flow cartoon, Time pointed downwards showing the branching model. In this model, feature branches merge to develop and releases are tagged on master.
Original Git Flow cartoon, Time pointed downwards showing the branching model. In this model, feature branches merge to develop and releases are tagged on master.
nvie.com

A successful Git branching model

In this post I present a Git branching strategy for developing and releasing software as I’ve used it in many of my projects, and which has turned out to be very successful.
  • Copy link
  • Flag this comment
  • Block
Alecia Batson (she/her)
Alecia Batson (she/her)
@aleciabatson@mastodon.social  ·  activity timestamp 2 days ago

@dazfuller as I shared with @munin

I love the English #language! Ever-evolving with new verbs and terms. (Now, with #slopification!) In this instance, I’ll gladly employ “to morg” because, based purely on context, it seems to be defined as

morg / mɔrg /
verb
to cause a deadly or grossly negligent outcome upon merge

Use in a sentence
*After the changes were shipped, they published just before failover and morged the live, resulting in an outage for the on call.*

  • Copy link
  • Flag this comment
  • Block
itgrrl :donor:
itgrrl :donor:
@itgrrl@infosec.exchange  ·  activity timestamp 2 days ago

@dazfuller 💁‍♀️

a version of “The Most Interesting Man In The World” meme – a suave, well-dressed middle-aged white man with greying hair and a salt & pepper beard has one elbow crooked and is looking directly at you 
 
the caption reads: 
 
I DON'T ALWAYS MORG BUGFIXES FROM REL, BRANCH BACK INTO DEVELOP… 

…BUT WHEN I DO, I MORG THEM CONTINVOUCLY
a version of “The Most Interesting Man In The World” meme – a suave, well-dressed middle-aged white man with greying hair and a salt & pepper beard has one elbow crooked and is looking directly at you the caption reads: I DON'T ALWAYS MORG BUGFIXES FROM REL, BRANCH BACK INTO DEVELOP… …BUT WHEN I DO, I MORG THEM CONTINVOUCLY
a version of “The Most Interesting Man In The World” meme – a suave, well-dressed middle-aged white man with greying hair and a salt & pepper beard has one elbow crooked and is looking directly at you the caption reads: I DON'T ALWAYS MORG BUGFIXES FROM REL, BRANCH BACK INTO DEVELOP… …BUT WHEN I DO, I MORG THEM CONTINVOUCLY
  • Copy link
  • Flag this comment
  • Block

bonfire.cafe

A space for Bonfire maintainers and contributors to communicate

bonfire.cafe: About · Code of conduct · Privacy · Users · Instances
Bonfire social · 1.0.2-alpha.29 no JS en
Automatic federation enabled
Log in
  • Explore
  • About
  • Members
  • Code of Conduct