Discussion
Loading...

Post

Log in
  • About
  • Code of conduct
  • Privacy
  • Users
  • Instances
  • About Bonfire
Alexandre Dulaunoy
Alexandre Dulaunoy
@adulau@infosec.exchange  ·  activity timestamp 2 months ago

The Art of Pivoting - Techniques for Intelligence Analysts to Discover New Relationships in a Complex World

This open source book explores how intelligence and cyber-security analysts can uncover hidden links between threat actor infrastructure and ongoing investigations by pivoting on both classic and unconventional indicators — many of which are often overlooked. The material is grounded in empirical, field-tested strategies used in cyber-security, digital forensics, cyber threat intelligence, and intelligence analysis more broadly.

I released the first version of this book following the @firstdotorg CTI Conference 2025 in Berlin, where the initial idea for the project emerged.

🔗 PDF https://raw.githubusercontent.com/adulau/the-art-of-pivoting/refs/heads/main/output/the-art-of-pivoting.pdf

🔗 Source of the book in Markdown https://github.com/adulau/the-art-of-pivoting (if you want to contribute ;-)

#cti #threatintelligence #pivoting #pivot #intelligence #intelligencecommunity #cybersecurity #book #openbook #investigation #opensource

@misp
@ail_project

Fabienne Verdier (born 1962) is a French painter who works in France after years of studies in China. She was the first non-Chinese woman to be awarded a post-graduate diploma in fine arts by the Sichuan Fine Arts Institute in Chongqing, China.

The photography was taken by Alexandre Dulaunoy at Poétique de la ligne, exposition de Fabienne Verdier au Domaine de Chaumont-sur-Loire, 2025.

I chose an image from Fabienne Verdier’s Poétique de la ligne because it visually echoes the essence of pivoting. Her work is not about representing objects, but about tracing lines that connect forces, movements, and spaces that would otherwise remain separate. A single line can bridge different scales, different energies, and different worlds.

This is precisely what pivoting aims to do in intelligence analysis: to trace meaningful lines between data points that appear unrelated at first glance, and to move across technical, human, and contextual domains. Just as Verdier’s line is both deliberate and exploratory, pivoting is an act of disciplined intuition—following a connection far enough to see whether it reveals structure, meaning, or truth.

The image serves as a reminder that analysis is not only about accumulation, but about connection: the art of drawing lines where others see fragments.
Fabienne Verdier (born 1962) is a French painter who works in France after years of studies in China. She was the first non-Chinese woman to be awarded a post-graduate diploma in fine arts by the Sichuan Fine Arts Institute in Chongqing, China. The photography was taken by Alexandre Dulaunoy at Poétique de la ligne, exposition de Fabienne Verdier au Domaine de Chaumont-sur-Loire, 2025. I chose an image from Fabienne Verdier’s Poétique de la ligne because it visually echoes the essence of pivoting. Her work is not about representing objects, but about tracing lines that connect forces, movements, and spaces that would otherwise remain separate. A single line can bridge different scales, different energies, and different worlds. This is precisely what pivoting aims to do in intelligence analysis: to trace meaningful lines between data points that appear unrelated at first glance, and to move across technical, human, and contextual domains. Just as Verdier’s line is both deliberate and exploratory, pivoting is an act of disciplined intuition—following a connection far enough to see whether it reveals structure, meaning, or truth. The image serves as a reminder that analysis is not only about accumulation, but about connection: the art of drawing lines where others see fragments.
Fabienne Verdier (born 1962) is a French painter who works in France after years of studies in China. She was the first non-Chinese woman to be awarded a post-graduate diploma in fine arts by the Sichuan Fine Arts Institute in Chongqing, China. The photography was taken by Alexandre Dulaunoy at Poétique de la ligne, exposition de Fabienne Verdier au Domaine de Chaumont-sur-Loire, 2025. I chose an image from Fabienne Verdier’s Poétique de la ligne because it visually echoes the essence of pivoting. Her work is not about representing objects, but about tracing lines that connect forces, movements, and spaces that would otherwise remain separate. A single line can bridge different scales, different energies, and different worlds. This is precisely what pivoting aims to do in intelligence analysis: to trace meaningful lines between data points that appear unrelated at first glance, and to move across technical, human, and contextual domains. Just as Verdier’s line is both deliberate and exploratory, pivoting is an act of disciplined intuition—following a connection far enough to see whether it reveals structure, meaning, or truth. The image serves as a reminder that analysis is not only about accumulation, but about connection: the art of drawing lines where others see fragments.
GitHub

GitHub - adulau/the-art-of-pivoting: The Art of Pivoting - Techniques for Intelligence Analysts to Discover New Relationships in a Complex World

The Art of Pivoting - Techniques for Intelligence Analysts to Discover New Relationships in a Complex World - adulau/the-art-of-pivoting
  • Copy link
  • Flag this post
  • Block
Alexandre Dulaunoy
Alexandre Dulaunoy
@adulau@infosec.exchange replied  ·  activity timestamp 2 months ago

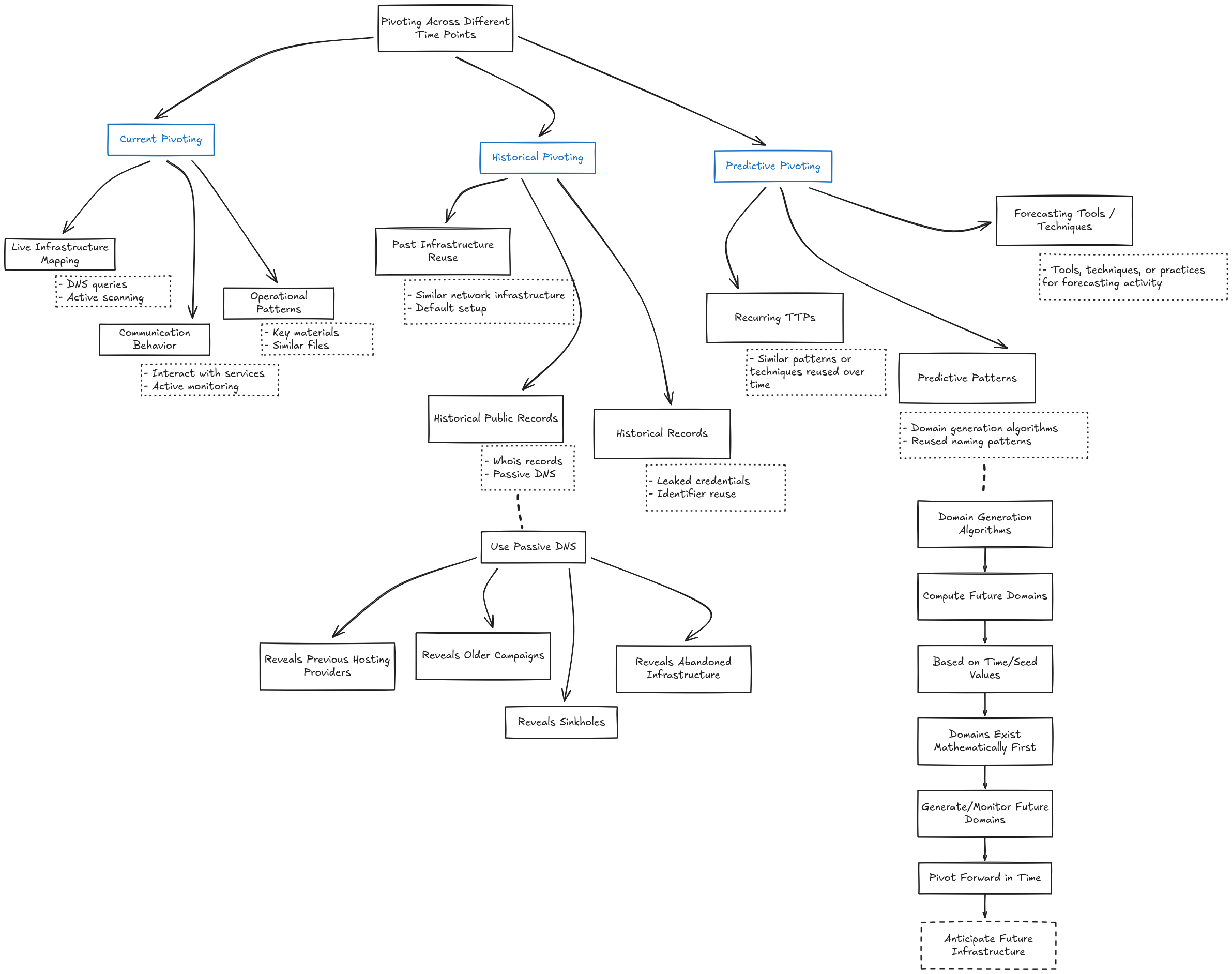
I updated The Art of Pivoting based on reader feedback.

For example, the Analytical Strategies of Pivoting is now a visual overview than a difficult to read table.

Repository updated https://github.com/adulau/the-art-of-pivoting
PDF https://raw.githubusercontent.com/adulau/the-art-of-pivoting/refs/heads/main/output/the-art-of-pivoting.pdf

@firstdotorg @misp @ail_project

Analytical Strategies of Pivoting
Analytical Strategies of Pivoting
Analytical Strategies of Pivoting
GitHub

GitHub - adulau/the-art-of-pivoting: The Art of Pivoting - Techniques for Intelligence Analysts to Discover New Relationships in a Complex World

The Art of Pivoting - Techniques for Intelligence Analysts to Discover New Relationships in a Complex World - adulau/the-art-of-pivoting
  • Copy link
  • Flag this comment
  • Block
Alexandre Dulaunoy
Alexandre Dulaunoy
@adulau@infosec.exchange replied  ·  activity timestamp 2 months ago

https://git.foo.be/adulau/the-art-of-pivoting/src/branch/main/output/the-art-of-pivoting.pdf

I just discovered that the PDF viewer on @forgejo is actually much better than the default one from Github.

  • Copy link
  • Flag this comment
  • Block
Alexandre Dulaunoy
Alexandre Dulaunoy
@adulau@infosec.exchange replied  ·  activity timestamp last month

I made some updates and clarifications in the book, including:

  • The rationale behind avoiding secrecy in pivoting: https://www.foo.be/the-art-of-pivoting/#on-the-value-of-sharing-pivoting-techniques-and-the-limits-of-secrecy
  • The risks of automatic inference, as discussed with @iglocska : https://www.foo.be/the-art-of-pivoting/#automatic-correlation

🔗 GitHub https://github.com/adulau/the-art-of-pivoting
🔗 HTML https://www.foo.be/the-art-of-pivoting/

GitHub

GitHub - adulau/the-art-of-pivoting: The Art of Pivoting - Techniques for Intelligence Analysts to Discover New Relationships in a Complex World

The Art of Pivoting - Techniques for Intelligence Analysts to Discover New Relationships in a Complex World - adulau/the-art-of-pivoting
  • Copy link
  • Flag this comment
  • Block
Alexandre Dulaunoy
Alexandre Dulaunoy
@adulau@infosec.exchange replied  ·  activity timestamp last month

I was curious, so I decided to self-publish on Lulu after a few people asked for a physical copy. I have no idea about the print quality or the final result, this is just a test. Any revenue from the book (if there is any) will be redistributed to support open-source projects.

🔗 https://www.lulu.com/shop/alexandre-dulaunoy/the-art-of-pivoting-techniques-for-intelligence-analysts-to-discover-new-relationships-in-a-complex-world/paperback/product-q6wyrgq.html?q=The+Art+of+Pivoting&page=1&pageSize=4

Lulu

The Art of Pivoting - Techniques for Intelligence Analysts to Discover New Relationships in a Complex World

This book explores how intelligence and cyber-security analysts can uncover hidden links between threat actor infrastructure and ongoing investigations by pivoting on both classic and unconventional indicators — many of which are often overlooked. The material is grounded in empirical, field-tested strategies used in cyber-security, digital forensics, cyber threat intelligence, and intelligence analysis more broadly. Our goal is to provide analysts with a practical toolkit of analytical methods, supported by real-world examples, to enhance investigative workflows without locking them into a single mindset, strict model, or overly rigid technical strategy. Instead, the book encourages creative exploration, data-driven reasoning, and the use of diverse data points — from traditional IOCs to subtle metadata traces — as part of a flexible and repeatable analytical process. The approach presented throughout this book is intentionally built upon open-source tooling, most notably the MISP threat intelligence platform and the AIL Project. By relying on transparent and widely adopted tools, every technique described here can be reproduced, validated, and reused by analysts, researchers, educators, or incident response teams. This ensures that the methodology is not theoretical or proprietary, but openly verifiable, community-driven, and designed to evolve. The book itself follows the same philosophy: it is an open, living document, publicly versioned, and contributions are welcomed directly via Git. Readers are encouraged to experiment, improve, and extend the content, making the entire workflow repeatable, auditable, and collaborative within the wider defensive security community.
  • Copy link
  • Flag this comment
  • Block

bonfire.cafe

A space for Bonfire maintainers and contributors to communicate

bonfire.cafe: About · Code of conduct · Privacy · Users · Instances
Bonfire social · 1.0.2-alpha.7 no JS en
Automatic federation enabled
Log in
  • Explore
  • About
  • Members
  • Code of Conduct