Discussion
Loading...

Discussion

  • About
  • Code of conduct
  • Privacy
  • Users
  • Instances
  • About Bonfire
s0 Traingirl Era
@s0@cathode.church  ·  activity timestamp 2 months ago

2/
I opened up the one with the issues to have a look, and happily, the input section is on a separate board! Well then, hopefully I can swap it out for the input section from the newer unit, to A, confirm that the input section was the problem, and B, get the better amp fully working.

I removed the suspect input board and immediately my eye was drawn to these semitransparent yellow polymer caps. I can’t say exactly why, but I don’t trust them.
…

Photo of a populated PCB on an angle. It has ribbon cables, switches, misc little components and a cluster of caps near the top.
Photo of a populated PCB on an angle. It has ribbon cables, switches, misc little components and a cluster of caps near the top.
Photo of a populated PCB on an angle. It has ribbon cables, switches, misc little components and a cluster of caps near the top.
  • Copy link
  • Flag this post
  • Block
s0 Traingirl Era
@s0@cathode.church replied  ·  activity timestamp 2 months ago

3/
I then went and opened up the other unit, and pulled out the input board. Under all the dust, a few things became apparent.
First, they revised the design to remove the stupid metal tab that you had to bend to be able to remove the input board without taking every other board out first. Nice.
Second, the only noticeable revision to the input board was replacing those exact yellow capacitors with a different kind of film/poly cap. Aha! Vindication perhaps?

Anyway, I was able to swap the newer input board into the older amp (after removing all the dust).
And then test, and yay! It worked great!
Nice quiet fans achieving plenty of airflow, chassis doesn’t get hot, no input popping. This 20-year old amp is ready for another decade or two of service, I hope.
And maybe I’ll get some filter foam over the front intake…

#tinkering #s0Projects

  • Copy link
  • Flag this comment
  • Block
s0 Traingirl Era
@s0@cathode.church replied  ·  activity timestamp 2 months ago

Here’s a better closeup of the caps in question. The replacements I don’t have a photo of but are the lighter red rectangular type with white top marking.

Closeup of cluster of capacitors with some brown film caps and some yellow transparent ish ones, snuggled up beside a switch
Closeup of cluster of capacitors with some brown film caps and some yellow transparent ish ones, snuggled up beside a switch
Closeup of cluster of capacitors with some brown film caps and some yellow transparent ish ones, snuggled up beside a switch
  • Copy link
  • Flag this comment
  • Block
s0 Traingirl Era
@s0@cathode.church replied  ·  activity timestamp 2 months ago

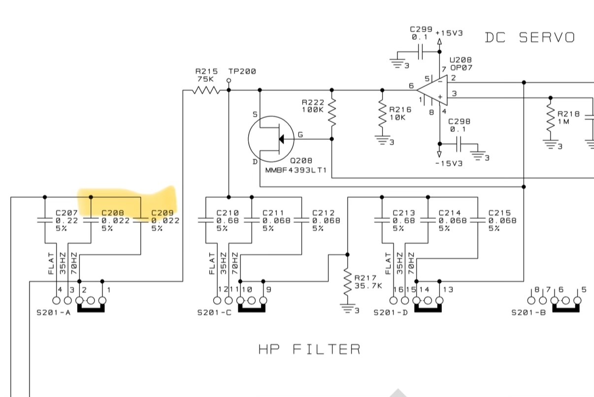
Here are the two caps in question on the schematic from the assembly & service manual, which is released publicly. Crown in the 2000s was so good.

But yeah nothing to point to them in particular. I’ll look at other things. The issue may not be caused by these at all.

Schematic diagram showing a switch, caps, opamps etc in a high pass filter
Schematic diagram showing a switch, caps, opamps etc in a high pass filter
Schematic diagram showing a switch, caps, opamps etc in a high pass filter
  • Copy link
  • Flag this comment
  • Block
Log in

bonfire.cafe

A space for Bonfire maintainers and contributors to communicate

bonfire.cafe: About · Code of conduct · Privacy · Users · Instances
Bonfire social · 1.0.1-alpha.8 no JS en
Automatic federation enabled
  • Explore
  • About
  • Members
  • Code of Conduct
Home
Login